Skip to content
W
  • Tìm kiếm
  • English
  • Menu
Logo Cảng SAI GON
  • Tìm kiếm
  • English
  • Menu

Trang chủ

Tổng quan

Chia sẻ:

TUYÊN BỐ SỨ MỆNH

KẾT NỐI CON NGƯỜI, KẾT NỐI THẾ GIỚI, ĐƯA VIỆT NAM THỊNH VƯỢNG TỪ BIỂN

Khẳng định niềm tin của Cảng Sài Gòn vào vai trò chiến lược của biển – cánh cửa đưa Việt Nam ra thế giới và đưa thế giới đến với Việt Nam. Với trọng tâm là khai thác cảng biển và Logistics, hoạt động của Cảng Sài Gòn  không chỉ tạo ra lợi ích kinh tế mà còn kết nối con người, kết nối các nền văn minh, mở ra những cơ hội hợp tác và phát triển toàn cầu; nhờ đó, hiện thực hoá cam kết xây dựng tương lai thịnh vượng và bền vững cho khách hàng cùng cộng đồng.

TẦM NHÌN CỦA CHÚNG TÔI

DẪN ĐẦU VIỆT NAM VÀ VƯƠN TẦM CHÂU LỤC TRONG CUNG CẤP GIẢI PHÁP LOGISTICS TOÀN DIỆN, TRỌN GÓI TOÀN CẦU

Tầm nhìn là đích đến của Cảng Sài Gòn trong tương lai, cũng là động lực để thúc đẩy người Cảng Sài Gòn nỗ lực mỗi ngày. Cảng Sài Gòn không chỉ mong muốn trở thành doanh nghiệp hàng đầu tại Việt Nam, mà còn khao khát mở rộng phạm vi, vươn tầm quốc tế trong lĩnh vực Logistics.

11

CHÚNG TÔI CAM KẾT

  • Chủ động lắng nghe để thấu hiểu khách hàng, đáp ứng tốt nhu cầu của khách
  • Chú tâm đến từng chi tiết để tạo trải nghiệm vượt mong đợi cho khách
  • Coi trọng phản hồi của khách hàng, coi đó là cơ hội để cải thiện dịch vụ, giải quyết nhanh các vấn đề phát sinh
  • Chính trực tự thân, trung thực, tự giác tuân thủ mọi quy trình, quy định
  • Cười, chào, cảm ơn khách, tạo ấn tượng chuyên nghiệp với khách

LỊCH SỬ PHÁT TRIỂN

Với lịch sử hơn 160 năm và những thành tựu đáng chú ý trong việc đóng góp vào sự phát triển kinh tế của đất nước, Cảng Sài Gòn đã được Chủ tịch nước Việt Nam vinh danh với danh hiệu Anh hùng Lao động vì những thành tựu xuất sắc từ năm 1986 đến năm 1995, góp phần xây dựng chủ nghĩa xã hội và bảo vệ Tổ quốc.

Giai đoạn
Giai đoạnTrước 1863
Read More
Trước 1863
  • Từ thế kỷ 18: Xuất hiện nhiều tàu nước ngoài vào buôn bán.
  • 1835: Vua Minh Mạng hạ lệnh: “Lệ tàu phương Tây đậu ở cửa Đà Nẵng, còn các cửa biển khác không được tới buôn bán…”
  • 1860: Một năm sau khi chiếm Gia Định, Pháp công bố mở cửa thương cảng Sài Gòn.
Năm
Năm1863
Read More
Năm 1863 Sau khi Hòa ước Nhâm Tuất được Vua Tự Đức ký vào tháng 4 năm 1863 tại Huế, thương cảng Sài Gòn chính thức hoạt động dưới sự cai quản của người Pháp, có quy mô bậc nhất tại Đông Dương và nhanh chóng phát triển trở thành hải cảng đứng thứ 7 của Pháp về mặt khối lượng lưu thông.
Năm
Năm1911
Read More
Năm 1911
  • Ngày 05 tháng 6, từ thương cảng Sài Gòn người thanh niên yêu nước Nguyễn Tất Thành (sau này là Chủ tịch Hồ Chí Minh) rời Tổ quốc ra đi tìm đường cứu nước trên con tàu Amiral Latouche Tréville.
  • Thể theo tình cảm và nguyện vọng của CBCNV, Đại hội Đảng bộ Cảng Sài Gòn lần thứ 2, năm 1980 đã ra nghị quyết lấy ngày 5/6 hàng năm làm “Ngày truyền thống Công nhân Cảng Sài Gòn”
Giai đoạn
Giai đoạn1975
Read More
Giai đoạn 1975
  • 1955: Sau khi thực dân Pháp thất bại ở Việt Nam, thương cảng Sài Gòn được chuyển giao cho chính quyền Miền Nam Việt Nam quản lý với tên gọi Nha Thương cảng Sài Gòn.
  • 1975: Sau ngày thống nhất đất nước, có tên gọi là Cảng Sài Gòn.
  • 1993: Là Doanh nghiệp nhà nước Cảng Sài Gòn.
  • 1996 : Chuyển thành Công ty TNHH MTV Cảng Sài Gòn.
  • 1996: Được phong tặng danh Hiệu “Anh hùng Lao động”.
Giai đoạn
Giai đoạn2000
Read More
Giai đoạn 2000
  • 2000: Hoàn tất nâng cấp công suất khai thác thác cảng hàng năm lên 16 triệu tấn hàng hóa thông qua.
  • 2009: Sản lượng thông qua đạt kỷ lục 14 triệu tấn. Khởi công xây dựng Cảng Sài Gòn – Hiệp Phước.
  • 2009, 2010: Bắt đầu đưa vào khai thác các cảng liên doanh, liên kết khu vực Bà Rịa với tổng cộng 1.800 mét chiều dài cầu cảng, có thể tiếp nhận tàu đến 165.000 DWT, năng lực xếp dỡ hơn 3,5 triệu TEU/năm, tổng mức đầu tư là 750 triệu USD.
Giai đoạn
Giai đoạn2020
Read More
Giai đoạn 2020
  • 2015: Doanh nghiệp được cổ phần hóa, chuyển thành Công ty Cổ phần Cảng Sài Gòn cho đến nay.
  • 2019: 3 cầu cảng của Khu bến Cảng Sài Gòn – Hiệp Phước được đưa vào khai thác với tổng chiều dài 800 mét, 2 bến phao cho phép tiếp nhận tàu có trọng tải từ 30.000 DWT đến 50.000 DWT.
  • 2021: Bắt đầu triển khai nghiên cứu, xây dựng, đề xuất hàng loạt dự án quan trọng nhằm nhanh chóng phát triển Cảng Sài Gòn xứng tầm với bề dày thương hiệu và tiềm lực sẵn có.
Tàu hàng tổng hợp
Hiện nay
Read More
Hiện nay
  • 2022: Tổng sản lượng hàng hóa thông qua đat hơn 9 triệu tấn, doanh thu hợp nhất đạt hơn 1.200 tỷ đồng và lợi nhuận hợp nhất đạt hơn 240 tỷ đồng.
  • 2023 Tập trung trí lực, phối hợp tốt với các đối tác, cơ quan, ban ngành, nhất là Tổng công ty Hàng hải Việt Nam – VIMC triển khai, thực hiện đúng tiến độ Dự án Cảng trung chuyển quốc tế cửa ngõ Sài Gòn tại Cần Giờ.
Previous
Next

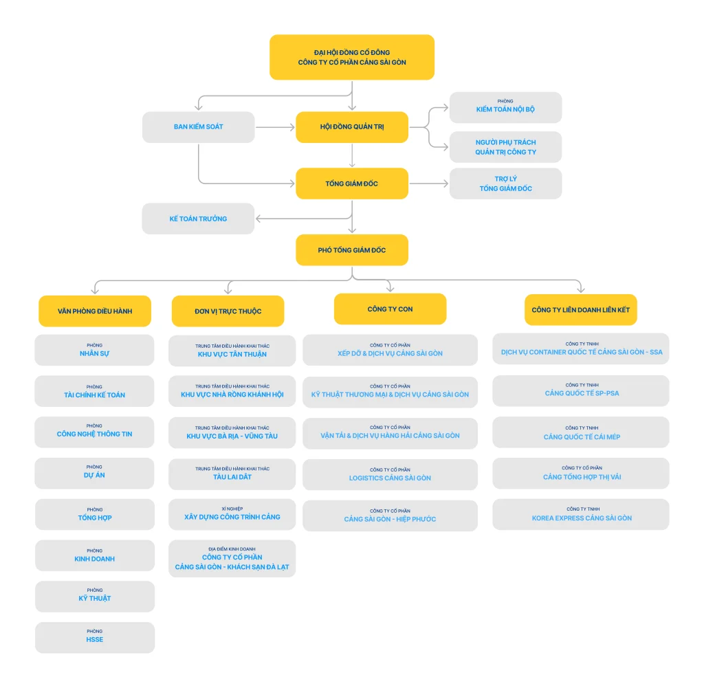
SƠ ĐỒ TỔ CHỨC

Company Structure VN 1

BAN LÃNH ĐẠO

Đội ngũ lãnh đạo chúng tôi có uy tín vượt trội trong việc cung cấp các giải pháp hàng đầu trong ngành thông qua sự đổi mới liên tục.

Tìm hiểu thêm
DSCF9210

Sứ mệnh, Tầm nhìn và Hệ giá trị cốt lõi

sứ mệnh
tầm nhìn
giá trị cốt lõi
sứ mệnh
tầm nhìn
hệ giá trị cốt lõi
liem_chinh
ky_luat
sang_tao
dong_long
tan_tam
follow
Envelope Facebook-square Youtube
Thông tin công ty
  • 3 Nguyễn Tất Thành, P. Xóm Chiếu, TP. HCM.
  • Phòng Tổng Hợp: (+84) 028 3940 0161
  • Phòng Kinh doanh: (+84) 028 3943 2350
  • info@saigonport.vn
Liên kết nhanh
  • Tổng quan
  • Dịch vụ
  • Dự án
  • Portal-Office
  • Quan Hệ Cổ Đông
  • Tổng quan
  • Dịch vụ
  • Dự án
  • Portal-Office
  • Quan Hệ Cổ Đông
hỗ trợ
  • Hướng dẫn
  • Biểu cước
  • Liên hệ
  • Tuyển Dụng
  • FAQs
  • Hướng dẫn
  • Biểu cước
  • Liên hệ
  • Tuyển Dụng
  • FAQs

© Saigon Port 2023.

  • ZaloOA
  • E-Port
  • Điều khoản sử dụng
  • Chính sách bảo mật
Menu
  • Giới thiệu
    • Tổng quan
    • Ban lãnh đạo
    • Công ty liên doanh, liên kết
  • Dịch vụ
    • Khai thác Cảng
    • Lai dắt & Cứu hộ hàng hải
    • Kho Ngoại quan
    • Công nhân & Trang bị xếp dỡ
    • Logistics
    • Dịch vụ khác
  • Truyền thông
    • Thông báo
    • Tin CSG
    • Tin Đảng – Đoàn thể
    • Tin tức Hàng hải
    • Tin Chính trị – Xã hội
    • Gương mặt CSG
  • Hỗ trợ
    • Hướng dẫn
    • Biểu cước
    • Câu hỏi thường gặp
  • Quan Hệ Cổ Đông
  • Dự án
  • Tuyển Dụng
  • Liên hệ
SAIGON PORT Welcome to our site

Please fill out the registration form below to create your account and start enjoying our services.

© Saigon port 2023.

Đăng kí

[contact-form-7 id="2241" title="Đăng ký"]
Bạn đã có tài khoản? Đăng nhập
Đăng ký để nhận
bản tin từ chúng tôi

Không muốn bỏ lỡ bất kỳ tin tức, thông báo hoặc bất kỳ ưu đãi nào từ dịch vụ của chúng tôi, vui lòng đăng ký vào danh sách gửi thư của chúng tôi. 

[contact-form-7 id="1341" title="Newsletter"]

© Saigon port 2022.

SAIGON PORT WELCOME TO OUR SITE

Please enter your login details to access your account.

Đăng nhập

Chưa có tài khoản? Đăng ký mới

Forgot Password?

Sign In

Bạn đã đăng nhập (Đăng xuất)

© Saigon port 2023.